Jump to Navigation
search
facebook
line
youtube
en
管理員登入
最新消息
文宣會訊
安寧資源地圖
常見問題
留言詢問
時數證明下載
時數證明補發
線上課程
最新消息
認識我們
安寧療護/病主法
教育訓練
經濟補助
國際關係
文宣推廣
安寧資源地圖
線上課程
時數證明
English
認識我們
安寧療護│病人自主
生命教育
教育訓練
經濟補助
國際關係
捐款支持
組織圖
成立緣起
工作項目
組織圖
大事紀
工作報告
財務報告
安寧基金會2023年經費預算
歷史活動
組織圖
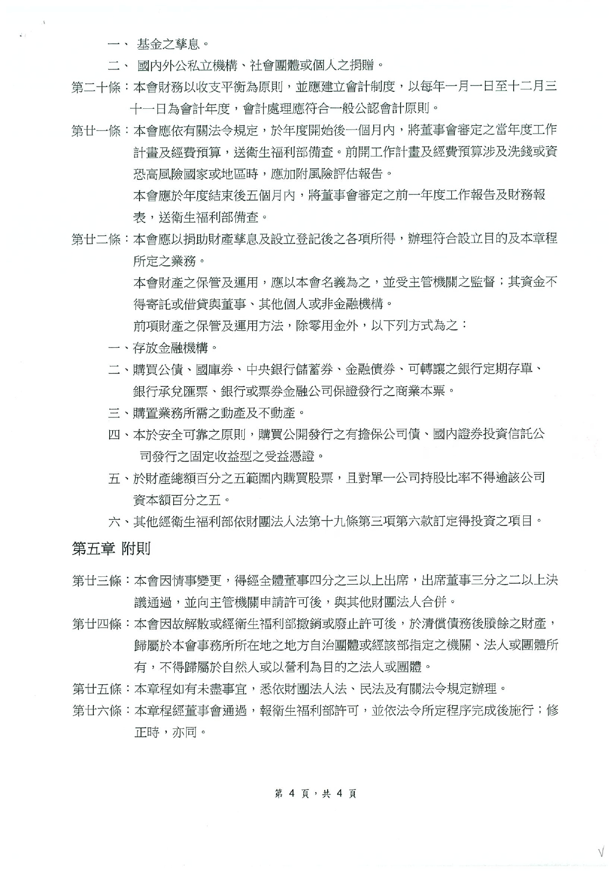
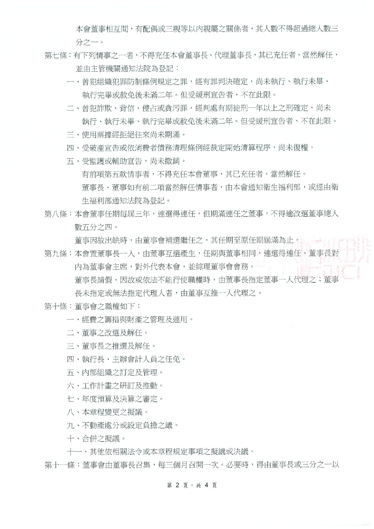
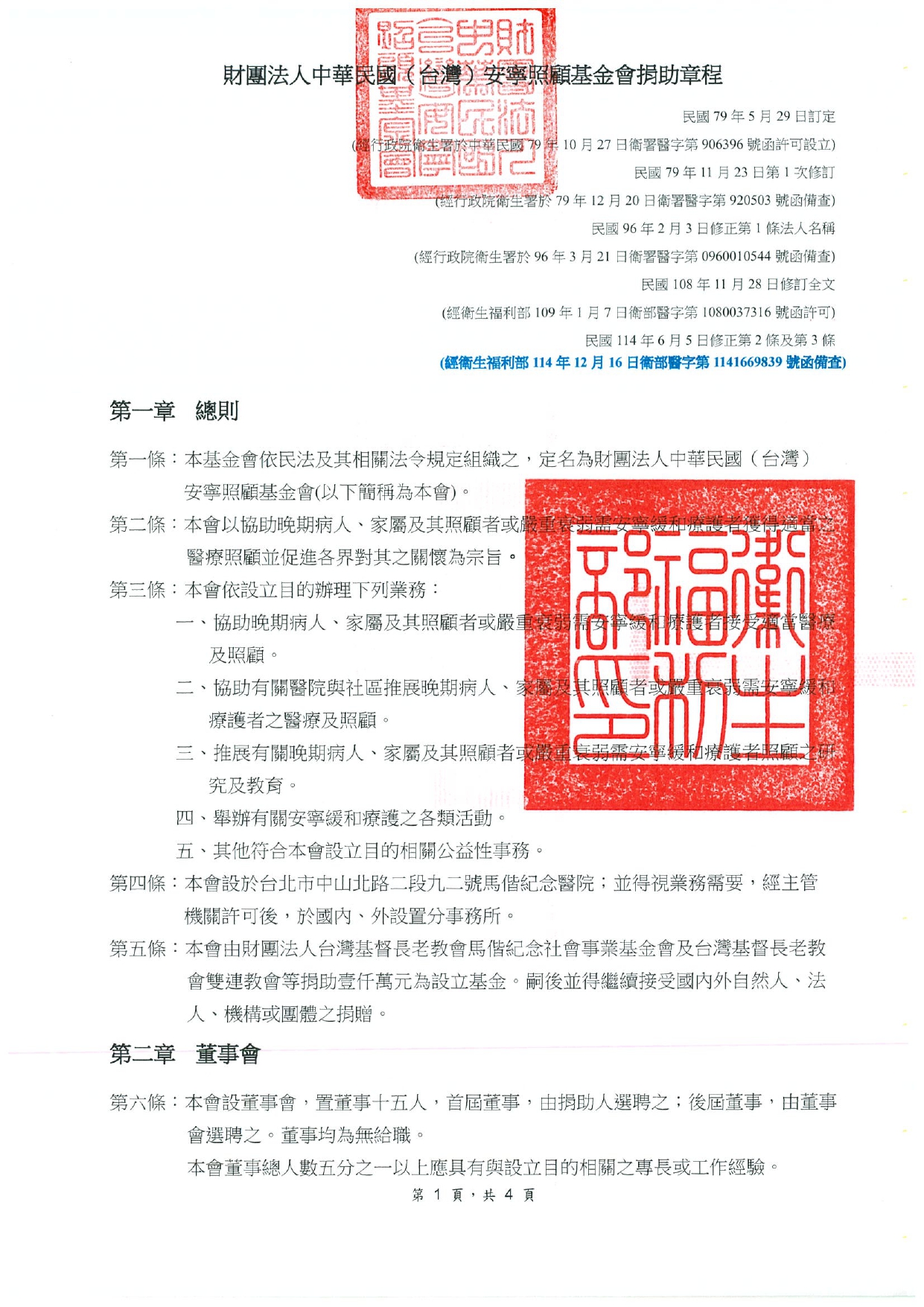
捐助章程
請升級或更換其他瀏覽器
本系統已提升網路傳輸加密等級,IE8及以下版本將無法支援。為維護網路交易安全性,請升級或更換至右列其他瀏覽器。